设为首页
收藏本站
开启辅助访问
切换到窄版
请
登录
后使用快捷导航
没有帐号?
立即注册
用户名
Email
记 住
找回密码
密码
立即注册
快捷导航
门户
论坛
BBS
南方聚焦
新浪微博
民生一线
广东风情
粤东西北
珠三角生活
民声答谢
广东院校
综合资讯
人生百态
情系爱心
志愿公益
搜索
搜索
本版
文章
帖子
群组
用户
广东展翅南方网
»
论坛
›
南方视窗
›
南方聚焦
›
茂名这些村又到年例期,紧急倡议:不做年例,不吃年例
社区广播台
返回列表
查看:
2568
|
回复:
0
茂名这些村又到年例期,紧急倡议:不做年例,不吃年例
[复制链接]
吖萍
吖萍
当前离线
积分
6330
440
主题
1899
帖子
6330
积分
论坛元老
论坛元老, 积分 6330, 距离下一级还需 9993669 积分
论坛元老, 积分 6330, 距离下一级还需 9993669 积分
积分
6330
收听TA
发消息
电梯直达
楼主
发表于 2020-12-10 12:25:48
|
只看该作者
|
倒序浏览
|
阅读模式
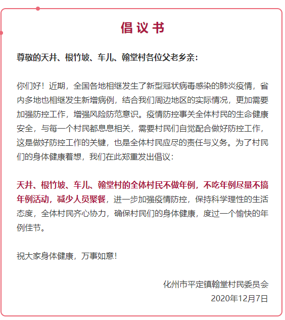
2020年已经接近尾声,茂名将迎来牛年的年例期。近日,茂名化州市平定镇翰堂村民委员会率先发出倡议书,倡议天井、根竹坡、车儿、翰堂等村不搞年例,自觉坚持疫情防控不放松。
来源:高凉网
回复
使用道具
举报
返回列表
发表回复
高级模式
B
Color
Image
Link
Quote
Code
Smilies
您需要登录后才可以回帖
登录
|
立即注册
本版积分规则
发表回复
回帖并转播
回帖后跳转到最后一页
© 2001-2033
广东展翅南方网
(http://www.gdzcnfw.com/)
Powered by
Discuz!
X3.2
技术支持:
展翅南方网
(
粤ICP备2023141084号-2
)
快速回复
返回顶部
返回列表