|
年底了
大家都拿到工资了吗? 现公布 广东省2020年第四批 拖欠农民工工资“黑名单” 24家公司及其老板被曝光 欠薪必严惩!

为扎实推进我省根治欠薪工作,实现2020年“基本无拖欠”目标,根据人社部《拖欠农民工工资“黑名单”管理暂行办法》《重大劳动保障违法行为社会公布办法》的规定,现将2020年因克扣拖欠劳动者工资报酬,被我省列入拖欠农民工工资“黑名单”的用人单位予以集中公布(2020年第四批)。
2020年拖欠农民工工资“黑名单” 集中公布(第四批)
今年以来 我省各级人力资源社会保障行政部门 继续加大对欠薪等 重大违法行为的打击力度 各地特别是广州、深圳、珠海、汕头、 韶关、惠州、东莞、中山、江门、阳江、 茂名、肇庆、云浮等地对欠薪逃匿、 欠薪屡教不改、欠薪涉及人数和 金额巨大等违法行为重拳出击 依法处罚处理 对涉嫌犯罪的坚决移送司法机关绳之以法 切实维护劳动者的劳动报酬等权益 为加强对违法用人单位的社会监督 强化诚信体系建设,加大威慑力 依据《广东省用人单位重大劳动保障违法行为 社会公布暂行规定》 现将2020年第四批 共20宗重大欠薪违法案件予以公布
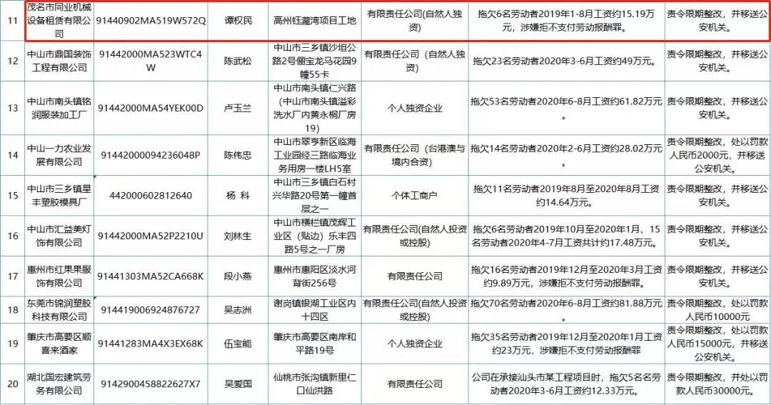
2020年第四批用人单位重大劳动保障 违法行为社会公布情况汇总表
来源:广东人社
|